| सूचनाको हक सम्बन्धी ऐनको दफा ५(३) बमोजिमको विवरण (२०८२कार्त्तिक १ देखि २०८२ पुष मसान्तसम्म)
2 months, 1 week ago |
| सूचनाको हक सम्बन्धी ऐनको दफा ५(३) बमोजिमको विवरण (२०८२ श्रावण १ देखि २०८२ असोज मसान्तसम्म)
5 months, 1 week ago |
| सूचनाको हक सम्बन्धी ऐनको दफा ५(३) बमोजिमको विवरण (२०८२ बैशाख देखि २०८२ असार मसान्तसम्म)
8 months, 3 weeks ago |
| सूचनाको हक सम्बन्धी ऐनको दफा ५(३) बमोजिमको विवरण (२०८१ माघ देखि २०८१ चैत्र मसान्तसम्म)
11 months, 3 weeks ago |
| सूचनाको हक सम्बन्धी ऐनको दफा ५(३) बमोजिमको विवरण (२०८१ कार्तिक १ देखि २०८१ पुष मसान्तसम्म)
1 year, 2 months ago |
नेपाल सरकार
सञ्चार तथा
सूचना प्रविधि मन्त्रालय
चलचित्र विकास
बोर्ड
चाबहिल, काठमाडौं
सूचनाको हक सम्बन्धी ऐनको दफा ५(३) बमोजिमको विवरण
(२०८२कार्त्तिक १ देखि २०८२ पुष मसान्तसम्म)
क) निकायको स्वरूप र प्रकृति:
(१) चलचित्र (निर्माण, प्रदर्शन तथा वितरण)
ऐन, २०२६ को दफा ११ को
उपदफा (२) ले दिएको अधिकार प्रयोग गरी सञ्चार तथा सूचना प्रविधि मन्त्रालयबाट २०५७/८/१९, २०५८/२/८ गते र अन्य मितिमा चलचित्र विकास बोर्डलाई अधिकार प्रत्यायोजन भई सोही अनुसार
कार्य हुने गरेको ।
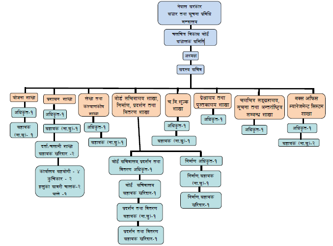
(२) चलचित्र विकास बोर्डको साङ्गठनिक स्वरूप निम्न रहेको ।

ख) बोर्डको
काम, कर्तव्य र अधिकारः
चलचित्र विकास
बोर्डको काम, कर्तव्य र अधिकार देहाय बमोजिम रहेको छः
(क) चलचित्रको विकास तथा प्रवर्द्धन गर्नको लागि आवश्यक नीति तर्जुमा गरी मन्त्रालय समक्ष पेश
गर्ने,
(ख) चलचित्रको विकास तथा प्रवर्द्धन गर्नको लागि योजना तथा कार्यक्रम तयार गरी कार्यान्वन
गर्ने,
(ग) चलचित्र क्षेत्रको विकासका लागि आवश्यक अध्ययन
तथा अनुसन्धान गर्ने, गराउने,
(घ) राष्ट्र भाषामा स्तरीय चलचित्र निर्माण गर्न
निजी क्षेत्रलाई प्रोत्साहित गर्ने,
(ङ) नेपाली कला र संस्कृतिको जगेर्ना हुने किसिमका
चलचित्र निर्माण गर्ने वतावरण सिर्जना गर्ने,
(च) नेपालको धार्मिक, सांस्कृतिक र सामाजिक मान्यतामा आँच
नआउने गरी नेपाललाई विश्वमा परिचित गराउने खालका चलचित्रको निर्माण गर्नका लागि
विदेशी चलचित्र निर्मातालाई प्रोत्साहित गर्ने,
(छ) चलचित्र
महोत्सवको आयोजना गराई चलचित्र क्षेत्रमा महत्वपूर्ण योगदान गर्ने व्यक्तिलाई
प्रोत्साहित तथा पुरस्कृत गर्ने,
(ज) नेपाली कला तथा संस्कृतिको सम्वद्र्धनमा
समर्पित चलचित्रकर्मीको जगेर्ना गर्न आवश्यक व्यवस्था मिलाउने,
(झ) चलचित्र व्यावसायीहरूबीच समन्वय कायम गर्ने ।
(ञ) चलचित्र व्यावसायीलाई चलचित्रसँग सम्बन्धित
विषयमा परामर्श सेवा प्रदान गर्ने ।
(ट) चलचित्र
व्यावसायको गुणस्तर बृद्धि गर्नको लागि चलचित्र व्यावसायीले पालन गर्नुपर्ने
आचारसंहिता बनाई लागू गर्ने।
(ठ) चलचित्रघरको वर्गीकरणका लागि मापदण्ड बनाई
मन्त्रालय समक्ष पेश गर्ने ।
(ड) स्वदेशी निर्माताबाट राष्ट्र भाषामा निर्माण
भएका चलचित्रको सम्पादन लगायतका अन्य काम गर्न तथा त्यस्तो चलचित्र विदेशमा निकासी
गर्न सम्बन्धित निकायमा सिफारिस गर्ने ।
(ढ) चलचित्रको विकास तथा प्रवद्र्धन गर्नको लागि
उपयुक्त अन्य काम गर्ने गराउने ।
ग) बोर्डका
कर्मचारी संख्या र कार्य विवरणः
(ग १) कर्मचारीहरूको संख्याः
(क) अधिकृत (तृतीय श्रेणी सरह) - ८ जना
(ख) सहायक (ना.सु. सरह) - ७ जना
(ग) सहायक (खरिदार सरह) - ७ जना
(घ) सवारी चालक - २ जना
(ङ) कार्यालय सहयोगी - ४ जना
(च) कुचिकार - २ जना
(च) पाले - १ जना
(छ) सेवा करार सेवामा कार्यरत - १ जना
जम्मा ३२ जना
(ग१.१) बोर्डमा
कार्यरत अधिकृत कर्मचारीहरूको कार्य विवरण
|
क्र. सं. |
नाम |
पद |
कार्य विवरण |
|
१. |
श्री
हरि सिंह रैखोला |
प्रशासन
अधिकृत |
– प्रशासन (हाजिरी, विदा, छड्के, व्यक्तिगत
फाइल, भ्रमण काज रेकर्ड), को कार्य गर्ने, – बोर्डमा आउने सेवाग्राहीलाई आवश्यक परामर्श दिने, – अन्य अधिकृत विदामा रहँदा विदामा रहेका अधिकृतको जिम्मेवारीमा
रहेको कार्य तत्काल सम्पादन गर्नुपर्ने भए सो कार्य गर्ने, – बोर्डको तर्फबाट विभिन्न निकायहरुमा गर्नुपर्ने प्रशासन
शाखासँग सम्बन्धित पत्राचारको कार्य गर्ने, – बोर्डमा कार्यरत अधिकृत तथा सहायक कर्मचारीहरलाई काम
गर्ने सन्दर्भमा आवश्यक सम्पूर्ण व्यवस्थापकिय प्रबन्ध गर्दै वहाँहरुको कार्य
सम्पादनमा संयोजन र समन्वय गर्ने, – कर्मचारीहरूको दैनिक उपस्थिति, अनुशासन, कार्यक्षमताको
अनुगमन गरी बोर्डको कार्य सुचारुरूपले सञ्चालन गर्न व्यवस्था मिलाउने । – मर्मत सम्भार तथा स्टोर सम्बन्धी कार्य गर्ने मातहतका
सहायक कर्मचारीको कार्यमा संयोजन गर्ने, – निर्देशन अनुसारको अन्य अधिकृतको जिम्मेवारीमा नतोकिएको
कार्यहरु समेत गर्ने, – अन्तरक्रिया, छलफल लगायतका कार्यहरुको
पत्राचार, आमन्त्रण लगायत सो कार्यक्रमहरुको
निर्णयको कार्यान्वयन गर्ने, –
स्टोरको
कार्य गर्ने, – जिन्सी श्रेस्ता अद्यावधिक राख्ने कार्य गर्ने, – जिन्सी प्रतिवेदन तयार गर्ने कार्य गर्ने, –
प्रेक्षालयमा
प्रदर्शन हुने चलचित्रको बारेमा व्यवस्थापन गर्ने, – प्रेक्षालयको भौतिक व्यवस्थापन तथा सुधार सम्बन्धि
सम्पूर्ण कार्यहरु गर्ने, – प्रेक्षालय व्यवस्थापन सम्बन्धि अवधारणा पत्र तयार गरी
बोर्डमा पेश गर्ने, – प्रेक्षालयमा प्रदर्शन हुने चलचित्रको बारेमा व्यवस्थापन
गर्ने, – प्रेक्षालयको भौतिक व्यवस्थापन तथा सुधारको आवश्यक
व्यवस्था मिलाउने, – प्रेक्षालय व्यवस्थापन सम्बन्धि सम्पूर्ण कार्य गर्ने, –
निर्देशन
अनुसारको अन्य कार्यहरु गर्ने । |
|
२. |
श्री
गिरीश शर्मा |
योजना
अधिकृत |
– बोर्डको वार्षिक योजना तर्जुमा गर्ने, कार्यान्वयन
गराउने एवं मूल्याङ्कन गर्ने कार्य गर्ने, – योजना तथा कार्यक्रम सम्बन्धि कार्य गर्ने, – वार्षिक कार्यक्रम, चौमासिक प्रगति प्रतिवेदन, वार्षिक
प्रगति प्रतिवेदन तयार गर्ने, – बोर्डको बार्षिक कार्यक्रम तथा बजेट अनुरुप कार्य प्रगति
भए÷नभएको मूल्याङ्कन गरी नियमित रुपमा अध्यक्षज्यूलाई
जानकारी गराउने, – चलचित्र नगरी सम्बन्धी कार्य गर्ने । – निर्देशन
अनुसारको अन्य कार्यहरु गर्ने । |
|
३. |
श्री
प्रभाकर भट्टराई |
लेखा
अधिकृत |
– कार्यालयको लेखा व्यवस्थापन गर्ने, – बोर्डको लेखा प्रमुखको रुपमा कार्य गर्ने, – बोर्डको लेखा सन्बन्धि कारोबारको श्रेस्ता रीतपूर्वक राख्ने, – लेखापरीक्षण सम्बन्धि कार्य गर्ने, – राजश्व धरौटीको लेखा विवरण रितपूर्वक राख्ने, – वार्षिक योजना तथा कार्यव्रmम, प्रगति
विवरणको कार्यमा आवश्यक विवरण उपलब्ध गराउने, – राजस्व लेखा सम्बन्धी कार्य गर्ने । – स्टोर तथा मर्मत सम्बन्धी कार्य गर्ने । – जिन्सी प्रतिवेदन तयार गर्ने । – चलचित्रकर्मी कल्याण कोष सञ्चालक समितिको सचिवालय तथा
व्यवस्थापकीय सम्बन्धी सम्पूर्ण कार्य गर्ने, – चलचित्रकर्मी कल्याण कोषबाट सहयोग माग भएको सम्पूर्ण
निवेदनहरुको प्रारम्भिक कारवाही गर्ने, – चलचित्रकर्मी कल्याण कोषको आधिकारिक रकम वृद्धि गर्नका
लागि विभिन्न कार्यक्रमहरुको निर्माण तथा आयोजना एवं अन्य पहल गर्ने सम्बन्धी
प्रस्तावहरुको आयोजना तथा कार्यान्वयनका लागि चलचित्र कल्याणकोष सञ्चालक समिति
तथा बोर्ड समक्ष प्रस्ताव पेश गर्ने, –
निर्देशन
अनुसारको अन्य कामहरू गर्ने । |
|
४. |
श्री निर्मला
चौलागाईँ
|
चलचित्र
संग्रहालय, सूचना तथा अन्तर्राष्ट्रिय सम्बन्ध अधिकृत |
– सूचना केन्द्रका लागि सामाग्री संकलन गर्ने, – विभिन्न अडियो तथा भिज्युअल सामाग्री संकलन गर्ने, – चलचित्र सम्बन्धी उपकरण भाडा, पोर्टल सर्भिस
सम्बन्धी जानकारी संकलन गर्ने, – चलचित्र सम्बन्धी वृहत् रूपमा जानकारी दिने किसिमको
वेवसाइटको सञ्चालन गर्ने र नियमित रूपमा Update गर्ने, – इमेल, इन्टरनेट सम्बन्धी सम्पूर्ण कार्य गर्ने, – चलचित्र विकास बोर्डको उद्देश्य र नीतिगत प्रतिवद्धताका
आधारमा सूचना केन्द्रको अधिकतम फाइदाको लागि सूचना केन्द्रको व्यवस्थापन एवं
सञ्चालन गर्ने, – अन्तर्राष्ट्रिय चलचित्र बजार पहिचानका लागि आवश्यक पहल गर्ने, – अन्तर्राष्ट्रिय स्तरमा हुने चलचित्र महोत्सव सम्बन्धी
कार्य गर्ने, – अन्तर्राष्ट्रिय क्षेत्रसँग समन्वय गर्ने, – संग्रहालयमा भएका रिलहरु व्यवस्थित रुपमा राख्ने र सो को
अभिलेख अद्यावधिक गर्ने, – निर्देशन अनुसारको अन्य कार्यहरु गर्ने । |
|
बोर्ड
सचिवालय/ प्रदर्शन तथा वितरण अधिकृत |
– चलचित्र प्रदर्शन तथा वितरण इजाजतपत्र प्रदान गर्ने, नवीकरण
गर्ने तथा हक हस्तान्तरण गर्ने, – निर्णय भए बमोजिम चलचित्र प्रदर्शन तथा वितरण
इजाजतपत्रहरू प्रदान गर्ने, – उपकरण आयात सम्बन्धि सिफारिश गर्ने कार्य गर्ने (प्रदर्शन
तथा वितरण), – चलचित्र प्रदर्शन तथा वितरणसँग सम्बन्धित सम्पूर्ण
सिफारिसहरूको कार्य गर्ने, (विदेशमा चलचित्र प्रदर्शन, च्यारेटी शो प्रदर्शन, सिटसंख्या
हेरफेर लगायत), – चलचित्र प्रदर्शन तथा वितरणसँग सम्बन्धित उद्योग दर्ताको
सहमति, – अवैद्य चलचित्र प्रदर्शनको कारवाही सम्बन्धी कार्य गर्ने, – विदेशी चलचित्र जाँचका लागि सिफारिस सम्बन्धि कार्य गर्ने, – चलचित्र घर, भिडियो चलचित्र घर तथा चलचित्र
वितरकहरुको विवरण अद्यावधिक गर्ने, – बोर्ड बैठक व्यवस्थापन गर्ने, – बोर्ड बैठकको निर्णयको कार्यान्वयन गर्ने, – अध्यक्षज्यूको निजी सहायकको रुपमा कार्य गर्ने, – बोर्डमा आउने सेवाग्राहीलाई आवश्यक परामर्श दिने, – अन्तरक्रिया, छलफल लगायतका कार्यहरुको
पत्राचार, आमन्त्रण लगायत सो कार्यक्रमहरुको निर्णयको कार्यान्वयन
गर्ने, – बोर्डको तर्फबाट विभिन्न निकायहरुमा गर्नुपर्ने बोर्ड
सचिवालयसँग सम्बन्धित पत्राचारको कार्य गर्ने, – निर्देशन
अनुसारको अन्य कामहरू गर्ने । |
||
|
५. |
श्री
अप्सरा समाल |
पुस्तकालय
अधिकृत |
– पुस्तकालय सम्बन्धि कार्यहरु गर्ने, – पुस्तकालयमा भएका पुस्तक व्यवस्थित रुपमा राख्ने र सो को
अभिलेख अद्यावधिक राख्ने कार्य गर्ने, – पुस्तकालय संचालनमा ल्याउन पूर्वाधार तयार गर्ने कार्य
गर्ने, –
पुस्तकालय
संचालनमा निरन्तरता ल्याउन पूर्वाधार तयार गर्ने कार्य गर्ने, – चलचित्र सम्बन्धी पुस्तक, शोधपत्र, रिपोर्ट
संकलन गरी व्यवस्थित रुपले राख्ने व्यवस्था गर्ने, – निर्देशन अनुसारको अन्य कामहरू गर्ने । |
|
६. |
श्री
निता बिम्ब |
निर्माण
अधिकृत |
– चलचित्र (कथानक, भिडियो, विज्ञापन
र वृतचित्र) निर्माण इजाजतपत्र प्रदान गर्ने, नवीकरण गर्ने तथा हकहस्तान्तरण
गर्ने, – उपकरण आयात सिफारिसको कार्य गर्ने, (निर्माण
सम्बन्धि) – चलचित्र (कथानक, भिडियो, विज्ञापन
र वृतचित्र) सँग सम्बन्धित सिफारिसहरू (चलचित्र मिक्सिङ्ग, प्रिन्टिङ्ग, प्रोसेसिङ्ग, टेलिसिने, छायाङ्कन
एवं उपकरण मर्मतका लागि विदेशमा लैजान सिफारिस, स्वदेशी चलचित्र जाँचका
लागि सिफारिस) को कार्य गर्ने, – चलचित्र निर्माणसँग सम्बन्धित उद्योग दर्ता सहमतिको कार्य
गर्ने, – चलचित्र निर्माणसँग सम्बन्धित विवरणहरु अद्यावधिक गर्ने, – निर्देशन अनुसारको अन्य कार्यहरु गर्ने । |
|
७. |
श्री
दिनेश बानियाँ |
च.वि.शुल्क
अधिकृत |
– चलचित्र विकास शुल्क अभिलेख अद्यावधिक गर्ने, बक्यौता
असुली सम्बन्धमा कारवाही गर्नका लागि प्रतिवेदन बोर्डमा पेश गर्ने, – बाँकी वक्यौता चलचित्र विकास शुल्क उठाउन सम्बन्धित
आन्तरिक राजस्व कार्यालय एवं को. ले. नि. का. सँग समन्वय गरी पहल गर्ने, – चलचित्र विकाश शुल्कको चुहावट नियन्त्रणका लागि आवश्यक
व्यवस्था मिलाउने, – चलचित्र विकास शुल्क संकलन सम्बन्धि अनुगमन, समन्वय
एवं व्यवस्थापन गर्ने, – चलचित्र विकास शुल्क अनुगमन गर्ने कार्यको व्यवस्थापन
कार्य गर्ने, – चलचित्र विकास शुल्क अभिलेख अद्यावधिक गर्ने, बक्यौता
असुली सम्बन्धमा कारवाही गर्नका लागि प्रतिवेदन बोर्डमा पेश गर्ने, – राजस्व लेखा सम्बन्धी कार्य गर्ने । – निर्देशन अनुसारको अन्य कार्यहरु गर्ने । |
|
८. |
श्री
प्रविन पाण्डे |
बक्स
अफिस प्राविधिक (अधिकृत) |
– सेन्ट्रल सिनेमा म्यानेजमेन्ट सिस्टम
Central Cinema Management System (CCMS) बाट प्राप्त हुने Report का सम्बन्धमा Software निर्मातासँग समन्वय गरी चलचित्र विकास बोर्डलाइ उपलब्ध
गराउने। – सेन्ट्रल सिनेमा म्यानेजमेन्ट सिस्टम Central Cinema Management System (CCMS) को कार्यहरु सही रुपले सञ्चालन गर्न सोको निरिक्षण गर्ने
र आवश्यकतानुसार Software निर्मातालाई Update गर्ने। – बक्स अफिस प्रणालीमा आएको समस्या तथा चलचित्रघरहरुले सो
विषयको प्राविधिक विषयमा मागेको आवश्यक परामर्श उपलब्ध गराउने। – बोर्डले तोकेको अन्य कार्य गर्ने । |
(ग
१.२) बोर्डमा कार्यरत सहायक (ना.सु)
कर्मचारीहरूको कार्य विवरण |
|||
|
क्र.
सं. |
नाम |
पद |
कार्य
विवरण |
|
१. |
श्री
विमला महर्जन |
प्रदर्शन
तथा वितरण
सहायक (ना.सु) |
– चलचित्र प्रदर्शन इजाजतपत्र प्रदान गर्ने, नवीकरण
गर्ने तथा हक हस्तान्तरण गर्ने कार्यमा सहयोग गर्ने, – चलचित्र प्रदर्शन बन्द सम्बन्धी कारवाही गर्ने कार्यमा
सहयोग गर्ने, – चलचित्र प्रदर्शनसँग सम्बन्धित सम्पूर्ण सिफारिसहरू
(विदेशमा चलचित्र प्रदर्शन, सिटसंख्या हेरफेर) सम्बन्धी कार्यमा सहयोग गर्ने, – चलचित्र प्रदर्शन इजाजतपत्रको विवरणहरु अद्यावधिक राख्ने
कार्यमा सहयोग गर्ने, – चलचित्र वितरण इजाजतपत्र प्रदान गर्ने, नवीकरण
गर्ने तथा हक हस्तान्तरण गर्ने कार्यमा सहयोग गर्ने, – चलचित्र वितरणसंग सम्बन्धित सम्पूर्ण सिफारिसहरू सम्बन्धी
कार्यमा सहयोग गर्ने, – चलचित्र वितरण सँग सम्बन्धित उद्योग दर्ताको सहमतिको
कार्यमा सहयोग गर्ने, – चलचित्र वितरण इजाजतपत्रको विवरणहरु अद्यावधिक राख्ने
कार्यमा सहयोग गर्ने, – च्यारिटी शो सम्बन्धि कार्यमा सहयोग गर्ने, – विदेशी चलचित्र प्रदर्शनको सम्बन्धमा सेन्सर सिफारीस
गर्ने कार्यमा सहयोग गर्ने, – बोर्डमा आउने सेवाग्राहीलाई आवश्यक परामर्श दिने कार्यमा
सहयोग गर्ने, – निर्देशन अनुसारको अन्य
कामहरू गर्ने । |
|
२. |
श्री
सिमा काफ्ले |
निर्माण
सहायक (ना.सु) |
– चलचित्र (कथानक, भिडियो, विज्ञापन
र वृतचित्र) निर्माण इजाजतपत्र प्रदान गर्ने, नवीकरण गर्ने तथा हक
हस्तान्तरण गर्ने कार्यमा सहयोग गर्ने, – उपकरण आयात सिफारिसको कार्य गर्ने, (निर्माण
सम्बन्धि) कार्यमा सहयोग गर्ने, – चलचित्र (कथानक, भिडिया र वृतचित्र) सँग
सम्बन्धित सिफारिसहरू (चलचित्र मिक्सिङ्ग, प्रिन्टिङ्ग, प्रोसेसिङ्ग, टेलिसिने, छायाङ्कन
एवं उपकरण मर्मतका लागि विदेशमा लैजान सिफारिस, स्वदेशी चलचित्र जाँचका
लागि सिफारिस) को कार्यमा सहयोग गर्ने, – चलचित्र निर्माणसँग सम्बन्धित उद्योग दर्ता सहमतिको
कार्यमा सहयोग गर्ने, – चलचित्र निर्माणसँग सम्बन्धित विवरणहरु अद्यावधिक गर्ने
कार्यमा सहयोग गर्ने, – निर्देशन अनुसारको अन्य
कार्यहरु गर्ने । |
|
३ |
श्री
सीता कु. ढुङ्गेल |
योजना
सहायक (ना.सु.) |
– बोर्डको वार्षिक योजना तर्जुमा गर्ने, कार्यान्वयन
गराउने एवं मूल्याङ्कन गर्ने कार्यमा सहयोग गर्ने, – योजना तथा कार्यक्रम सम्बन्धि कार्यमा सहयोग गर्ने, – वार्षिक कार्यक्रम, चौमासिक प्रगति प्रतिवेदन, वार्षिक
प्रगति प्रतिवेदन तयार गर्ने कार्यमा सहयोग गर्ने, – बोर्डको बार्षिक कार्यक्रम तथा बजेट अनुरुप कार्य प्रगति
भए/नभएको
मूल्याङ्कन गरी नियमित रुपमा अध्यक्षज्यूलाई जानकारी गराउने कार्यमा सहयोग गर्ने, – निर्देशन अनुसारको अन्य कार्यहरु गर्ने । |
|
४ |
श्री
दिपा निरौला |
लेखा
सहायक (ना.सु.) |
– कार्यालयको लेखा व्यवस्थापनमा सहयोग गर्ने, – बोर्डको लेखा सन्बन्धी कारोबारको श्रेस्ता रीतपूर्वक
राख्ने कार्यमा सहयोग गर्ने, – लेखापरीक्षण सम्बन्धि कार्यमा सहयोग गर्ने, – राजस्व लेखा सम्बन्धी कार्यमा सहयोग गर्ने, – निर्देशन अनुसारको अन्य कार्यहरु गर्ने । |
|
५. |
श्री
सोभन कर्माचार्य |
कम्प्यूटर
प्राविधिक सहायक (ना.सु.) |
– सेन्ट्रल सिनेमा म्यानेजमेन्ट सिस्टम सिस्टम Central Cinema Management System (CCMS) बाट प्राप्त हुने Report का सम्बन्धमा Software निर्मातासँग समन्वय गरी चलचित्र विकास बोर्डलाइ उपलब्ध
गराउने । – सेन्ट्रल सिनेमा म्यानेजमेन्ट सिस्टम Central Cinema Management System (CCMS) को कार्यहरु सही रुपले सञ्चालन गर्न सोको निरिक्षण गर्ने
र आवश्यकतानुसार Software निर्मातालाई Update गर्ने कार्यमा समन्वयकारी
भूमिका निर्वाह गर्ने । – बक्स अफिस प्रणालीमा आएको समस्या तथा चलचित्रघरहरुले सो
विषयको प्राविधिक विषयमा मागेको आवश्यक परामर्श उपलब्ध गराउने। –
बोर्डले
तोकेको अन्य कार्य गर्ने । |
|
६. |
श्री
संगिता राउत |
प्रशासन
सहायक (ना.सु.) |
– कार्यालय प्रशासनमा सहयोग गर्ने, – प्रशासन (हाजिरी, विदा, छड्के, दर्ता
चलानी, व्यक्तिगत फाइल, भ्रमण काज रेकर्ड) को
कार्यमा सहयोग गर्ने, – चलचित्र क्षेत्रसँग सम्बन्धित विभिन्न विषयमा अनुसन्धान, अन्तरक्रिया, कार्याशाला
तथा गोष्ठी व्यवस्थापन सम्बन्धी कार्यहरुमा सहयोग गर्ने, – बोर्डको
तर्फबाट विभिन्न निकायहरूमा गर्नुपर्ने प्रशासन शाखासँग सम्बन्धित पत्राचारको
कार्यमा सहयोग गर्ने, –
कर्मचारीहरूको
दैनिक उपस्थिति, अनुशासन, कार्यक्षमताको अनुगमन गरी बोर्डको कार्य सुचारुरूपले सञ्चालन गर्न व्यवस्था मिलाउने
कार्यमा सहयोग गर्ने । – मासिक प्रगति विवरण तयार गर्ने कार्यमा सहयोग गर्ने, –
मर्मत
सम्भार तथा स्टोर सम्बन्धी कार्य गर्ने मातहतका सहायक कर्मचारीको कार्यमा संयोजन
गर्ने कार्यमा सहयोग गर्ने, – स्टोरको कार्य गर्ने, – जिन्सी श्रेस्ता अद्यावधिक राख्ने कार्यमा सहयोग गर्ने, – जिन्सी प्रतिवेदन तयार गर्ने कार्यमा सहयोग गर्ने, – कार्यालयको सम्पूर्ण सामानको मर्मत सम्भार कार्य गराउने
कार्यमा सहयोग गर्ने, – निर्देशन अनुसारको अन्य कार्यहरु गर्ने । |
|
७. |
श्री
जागेश्वर नेपाली |
प्राविधिक (ना.सु.) |
– सेन्ट्रल सिनेमा म्यानेजमेन्ट सिस्टम सिस्टम Central Cinema Management System (CCMS) बाट प्राप्त हुने Report का सम्बन्धमा Software निर्मातासँग समन्वय गरी चलचित्र विकास बोर्डलाइ उपलब्ध
गराउने । – सेन्ट्रल सिनेमा म्यानेजमेन्ट सिस्टम Central Cinema Management System (CCMS) को कार्यहरु सही रुपले सञ्चालन गर्न सोको निरिक्षण गर्ने
र आवश्यकतानुसार Software निर्मातालाई Update गर्ने कार्यमा समन्वयकारी
भूमिका निर्वाह गर्ने । – बक्स अफिस प्रणालीमा आएको समस्या तथा चलचित्रघरहरुले सो
विषयको प्राविधिक विषयमा मागेको आवश्यक परामर्श उपलब्ध गराउने। –
बोर्डले
तोकेको अन्य कार्य गर्ने । |
|
(ग १.३)
बोर्डमा कार्यरत सहायक (खरिदार) कर्मचारीहरूको कार्य विवरणः |
|||
|
क्र.
सं. |
नाम |
पद |
कार्य
विवरण |
|
१. |
श्री
रेनुमाया तामाङ्ग |
च.वि.शुल्क सहायक (खरिदार) |
– चलचित्र विकास शुल्क अभिलेख अद्यावधिक गर्ने, बक्यौता
असुली सम्बन्धमा कारवाही गर्नका लागि प्रतिवेदन बोर्डमा पेश गर्ने कार्यमा सहयोग
गर्ने, – बाँकी वक्यौता चलचित्र विकास शुल्क उठाउन सम्बन्धित
आन्तरिक राजस्व कार्यालय एवं को. ले. नि. का. सँग समन्वय गरी पहल गर्ने कार्यमा
सहयोग गर्ने, – चलचित्र विकाश शुल्कको चुहावट नियन्त्रणका लागि आवश्यक
व्यवस्था मिलाउने कार्यमा सहयोग गर्ने, – चलचित्र विकास शुल्क संकलन सम्बन्धि अनुगमन, समन्वय
एवं व्यवस्थापन गर्ने कार्यमा सहयोग गर्ने, – चलचित्र विकास शुल्क अनुगमन गर्ने कार्यको व्यवस्थापन
गर्ने कार्यमा सहयोग गर्ने, – चलचित्र विकास शुल्क अभिलेख अद्यावधिक गर्ने, बक्यौता
असुली सम्बन्धमा कारवाही गर्नका लागि प्रतिवेदन बोर्डमा पेश गर्ने कार्यमा सहयोग
गर्ने, – राजस्व लेखा सम्बन्धी कार्यमा सहयोग गर्ने, – निर्देशन अनुसारको अन्य कार्यहरु गर्ने । |
|
२. |
श्री
रञ्जन अधिकारी |
निर्माण
सहायक (खरिदार) |
– चलचित्र (कथानक, भिडियो, विज्ञापन
र वृतचित्र) निर्माण इजाजतपत्र प्रदान गर्ने, नवीकरण गर्ने तथा हक
हस्तान्तरण गर्ने कार्यमा सहयोग गर्ने, – उपकरण आयात सिफारिसको कार्य गर्ने, (निर्माण
सम्बन्धि) कार्यमा सहयोग गर्ने, – चलचित्र (कथानक, भिडियो, विज्ञापन
र वृतचित्र) सँग सम्बन्धित सिफारिसहरू (चलचित्र मिक्सिङ्ग, प्रिन्टिङ्ग, प्रोसेसिङ्ग, टेलिसिने, छायाङ्कन
एवं उपकरण मर्मतका लागि विदेशमा लैजान सिफारिस, स्वदेशी चलचित्र जाँचका
लागि सिफारिस) को कार्यमा सहयोग गर्ने, – चलचित्र निर्माणसँग सम्बन्धित उद्योग दर्ता सहमतिको
कार्यमा सहयोग गर्ने, – चलचित्र निर्माणसँग सम्बन्धित विवरणहरु अद्यावधिक गर्ने
कार्यमा सहयोग गर्ने, – निर्देशन अनुसारको अन्य
कार्यहरु गर्ने । |
|
३. |
श्री
रेनुका गिरी |
दर्ता
चलानी सहायक खरिदार |
– कार्यालयको दर्ता चलानी सम्बन्धी कार्य गर्ने, – Help Desk मा सहयोगीको रुपमा कार्य गर्ने, – टेलिफोन अपरेटरको कार्य गर्ने, – निर्देशन अनुसारको अन्य कार्यहरु गर्ने । |
|
४. |
श्री
सिर्जना रायमाझी |
प्रदर्शन तथा वितरण सहायक (खरिदार) |
– चलचित्र प्रदर्शन इजाजतपत्र प्रदान गर्ने, नवीकरण
गर्ने तथा हक हस्तान्तरण गर्ने कार्यमा सहयोग गर्ने, – चलचित्र प्रदर्शन बन्द सम्बन्धी कारवाही गर्ने कार्यमा
सहयोग गर्ने, – चलचित्र प्रदर्शनसँग सम्बन्धित सम्पूर्ण सिफारिसहरू
(विदेशमा चलचित्र प्रदर्शन, सिटसंख्या हेरफेर) सम्बन्धी कार्यमा सहयोग गर्ने, – चलचित्र प्रदर्शन इजाजतपत्रको विवरणहरु अद्यावधिक राख्ने
कार्यमा सहयोग गर्ने, – चलचित्र वितरण इजाजतपत्र प्रदान गर्ने, नवीकरण
गर्ने तथा हक हस्तान्तरण गर्ने कार्यमा सहयोग गर्ने, – चलचित्र वितरणसंग सम्बन्धित सम्पूर्ण सिफारिसहरू सम्बन्धी
कार्यमा सहयोग गर्ने, – चलचित्र वितरण सँग सम्बन्धित उद्योग दर्ताको सहमतिको
कार्यमा सहयोग गर्ने, – चलचित्र वितरण इजाजतपत्रको विवरणहरु अद्यावधिक राख्ने
कार्यमा सहयोग गर्ने, – च्यारिटी शो सम्बन्धि कार्यमा सहयोग गर्ने, – विदेशी चलचित्र प्रदर्शनको सम्बन्धमा सेन्सर सिफारीस
गर्ने कार्यमा सहयोग गर्ने, – बोर्डमा आउने सेवाग्राहीलाई आवश्यक परामर्श दिने कार्यमा
सहयोग गर्ने, – निर्देशन अनुसारको अन्य
कामहरू गर्ने । |
|
५. |
श्री सम्झना दाहाल |
पुस्तकालय सहायक (खरिदार) |
– पुस्तकालय सम्बन्धि कार्यहरुमा सहयोग गर्ने, – पुस्तकालय संचालनमा ल्याउन पूर्वाधार तयार गर्ने कार्यमा
सहयोग गर्ने, – पुस्तकालयमा भएका पुस्तक व्यवस्थित रुपमा राख्ने र सो को
अभिलेख अद्यावधिक कार्यमा सहयोग गर्ने, – पुस्तकालय संचालनमा निरन्तरता ल्याउन पूर्वाधार तयार
गर्ने कार्यमा सहयोग गर्ने, – चलचित्र सम्बन्धी पुस्तक, शोधपत्र, रिपोर्ट
संकलन गरी व्यवस्थित रुपले राख्ने व्यवस्था गर्ने
कार्यमा सहयोग गर्ने, – निर्देशन अनुसारको अन्य कामहरू गर्ने । |
|
६ |
श्री निराजन
गिरी |
दर्ता
चलानी सहायक खरिदार |
– कार्यालयको दर्ता चलानी सम्बन्धी कार्य गर्ने, – Help Desk मा सहयोगीको रुपमा कार्य गर्ने, – टेलिफोन अपरेटरको कार्य गर्ने, – निर्देशन अनुसारको अन्य कार्यहरु गर्ने । |
|
७. |
श्री तिलोचन
थापा |
बोर्ड सचिवालय/ प्रर्दशन
तथा वितरण सहायक (खरिदार) |
– चलचित्र प्रदर्शन इजाजतपत्र प्रदान
गर्ने, नवीकरण गर्ने तथा हक हस्तान्तरण गर्ने
कार्यमा सहयोग गर्ने, – चलचित्र प्रदर्शन बन्द सम्बन्धी
कारवाही गर्ने कार्यमा सहयोग गर्ने, – चलचित्र प्रदर्शनसँग सम्बन्धित
सम्पूर्ण सिफारिसहरू (विदेशमा चलचित्र प्रदर्शन, सिटसंख्या हेरफेर) सम्बन्धी कार्यमा सहयोग गर्ने, – चलचित्र प्रदर्शन इजाजतपत्रको
विवरणहरु अद्यावधिक राख्ने कार्यमा सहयोग गर्ने, – चलचित्र वितरण इजाजतपत्र प्रदान गर्ने, नवीकरण गर्ने तथा हक हस्तान्तरण गर्ने
कार्यमा सहयोग गर्ने, – चलचित्र वितरणसंग सम्बन्धित सम्पूर्ण
सिफारिसहरू सम्बन्धी कार्यमा सहयोग गर्ने, – चलचित्र वितरण सँग सम्बन्धित उद्योग
दर्ताको सहमतिको कार्यमा सहयोग गर्ने, – चलचित्र वितरण इजाजतपत्रकोे विवरणहरु अद्यावधिक
राख्ने कार्यमा सहयोग गर्ने, – च्यारिटी शो सम्बन्धि कार्यमा सहयोग
गर्ने, – विदेशी चलचित्र प्रदर्शनको सम्बन्धमा
सेन्सर सिफारीस गर्ने कार्यमा सहयोग गर्ने, – बोर्डको बैठक व्यवस्थापन तथा बोर्डको
निर्णय कार्यान्वयन गर्ने कार्यमा सहयोग गर्ने, – चलचित्र क्षेत्रसँग सम्बन्धित विभिन्न
विषयमा अनुसन्धान, अन्तरक्रिया, कार्याशाला तथा गोष्ठी व्यवस्थापन
सम्बन्धी कार्यहरुमा सहयोग गर्ने, – चलचित्र क्षेत्र सम्बन्धमा गठित
कार्यदलहरुको बैठक व्यवस्थापन कार्यमा सहयोग गर्ने, – बोर्डमा आउने सेवाग्राहीलाई आवश्यक
परामर्श दिने कार्यमा सहयोग गर्ने, – बोर्डको तर्फबाट विभिन्न निकायहरुमा
गर्नुपर्ने बोर्ड सचिवालयसँग सम्बन्धित पत्राचारको कार्य गर्ने, – अध्यक्षज्यूको निजी सहायकको रुपमा
कार्य गर्ने, –
निर्देशन अनुसारको अन्य कामहरू गर्ने । |
(ग१.४) बोर्डमा
कार्यरत हलुका सवारी चालक तथा कार्यालय सहयोगी कर्मचारीहरूको कार्य विवरण |
|||
|
क्र.
सं. |
नाम |
पद |
कार्य
विवरण |
|
१. |
श्री
राजन भण्डारी |
हलुका
सवारी चालक |
– चलचित्र विकास बोर्डका अध्यक्षको
सवारी चालकको रुपमा कार्य गर्ने, |
|
२. |
श्री
कृष्ण बहादुर दनुवार |
हलुका
सवारी चालक |
– चलचित्र विकास बोर्डका सदस्य सचिवको सवारी चालकको रुपमा
कार्य गर्ने, |
|
३. |
श्री
दिपक कुमार बोट |
कार्यालय
सहयोगी |
– बोर्ड अध्यक्षको सचिवालयमा सहयोग पु¥याउने, – बोर्ड बैठक लगायत बोर्डमा आयोजना हुने बैठक तथा छलफल
कार्यक्रमहरुमा चियापान तथा खाजाको व्यवस्थापन गर्ने, – कार्यालय समय बाहेक कार्यालयको रेखदेखमा सहयोग पु¥याउने, – आवश्यक परेको बखत चिठ्ठी पत्रहरु पुर्याउने कार्यमा सहयोग गर्ने, – निर्देशन अनुसारको अन्य कामहरू गर्ने । |
|
४. |
श्री
गंगा थापा |
कार्यालय
सहयोगी |
– बोर्ड बैठक लगायत बोर्डमा आयोजना हुने बैठक तथा छलफल
कार्यक्रमहरुमा चियापान तथा खाजाको व्यवस्थापन गर्ने, – कार्यालयमा दैनिक कर्मचारीहरुलाई चियाको प्रवन्ध गर्ने, – बोर्डको सूचना शाखा, च.वि. शुल्क शाखा तथा बैठक
कक्षको सरसफाई गर्ने, – निर्देशन अनुसारको अन्य कामहरू गर्ने । |
|
५. |
श्री
हिराबहादुर कुमाल |
कार्यालय
सहयोगी |
– बोर्ड बैठक लगायत बोर्डमा आयोजना हुने बैठक तथा छलफल
कार्यक्रमहरुमा चियापान तथा खाजाको व्यवस्थापन गर्ने कार्यमा सहयोग गर्ने, – लेखा शाखा, प्रशासन शाखा तथा
सदस्यज्यूहरुको कार्यकक्षमा आवश्यक सहयोग गर्ने, – आवश्यक परेको बखत चिठ्ठी पत्रहरु पुर्याउने कार्यमा सहयोग गर्ने, – निर्देशन अनुसारको अन्य कामहरू गर्ने । |
|
६. |
श्री
हरिबहादुर के.सी. |
कार्यालय
सहयोगी |
– बोर्डका चिठ्ठी पत्रहरु सम्बन्धित ठाउँहरुमा पुर्याउने तथा बोर्डका चिठ्ठी पत्रहरु मन्त्रालय तथा
पोष्टबक्स बाट ल्याउने कार्य गर्ने, – निर्देशन अनुसारको अन्य कामहरू गर्ने । |
|
७. |
श्री मञ्जु
नेपाली |
कुचिकार |
– बोर्डको कार्यालय तथा कार्यालय
परिसरमा दैनिक सरसफाईको कार्य गर्ने, – बोर्डको शौचालयहरुको सरसफाई गर्ने । – निर्देशन अनुसारको अन्य कामहरू गर्ने । |
|
८. |
श्री
ममता नेपाली |
कुचिकार |
– बोर्डको कार्यालय तथा सम्पूर्ण
कार्यकक्षमा दैनिक सरसफाईको कार्य गर्ने, – बोर्डको शौचालयहरुको सरसफाई गर्ने । – निर्देशन अनुसारको अन्य कामहरू गर्ने । |
|
९. |
श्री
गीता शाही |
पाले |
– कार्यालयको सुरक्षा गर्ने, – बोर्ड भवनको झ्याल, ढोकाहरु नियमित रुपमा
कार्यालय समयमा खोल्ने र बन्द गर्ने, – कार्यालयमा रहेका मेशिनरी सामग्रीहरु, फर्निचर
र कोठाहरुको सरसफाई कार्य गर्ने, – बोर्डमा रहेको प्रेक्षालय भित्र रहेको सिट, मञ्च
आदिको नियमित रुपमा सरसफाई गर्ने, – कार्यालयमा आई परेका कामहरु पुरा गर्न सहयोग गर्ने, – निर्देशन अनुसारको अन्य कामहरू गर्ने |
घ) निकायबाट प्रदान गरिने सेवा,
ङ) सेवा प्राप्त गर्ने निकायको शाखा र जिम्मेवार
अधिकारी,
च) सेवा प्राप्त गर्न लाग्ने दस्तुर र अवधि
घ१. प्रदर्शन तथा वितरण शाखाबाट
प्रदान गरिने सेवा
|
सि. नं. |
कार्य विवरण (प्रदान गरिने सेवा) |
आवश्यक पर्ने कागजातहरू |
लाग्ने दस्तुर |
लाग्ने समय |
सम्बन्धित शाखा र जिम्मेवार अधिकारी |
||||||||||||||||||||||||||||||
|
१. |
चलचित्र प्रदर्शन ईजाजतपत्र
प्रदान |
१. सञ्चालकको
नेपाली नागरिकता प्रमाणपत्रको प्रतिलिपि, २. उद्योग,
कम्पनी
वा फर्म दर्ता प्रमाणपत्र र ३. स्थायी लेखा नम्बर (PAN)
दर्ता
प्रमाण पत्रको प्रतिलिपि, ४.
उद्योग वा कम्पनी दर्ता प्रमाणपत्र (कम्पनीमा दर्ता भए कम्पनीको प्रबन्धपत्र र
नियमावली) को प्रतिलिपि। 5. सम्बन्धीत स्थानीय तहमा व्यवसाय दर्ता प्रमाण पत्रको
प्रतिलिपि, 6.
अघिल्लो आ.व.सम्मको कर चुक्ता प्रमाणपत्रको प्रतिलिपि, 7. अघिल्लो आ.व.सम्मको कम्पनी
अद्यावधिक र शेयर लगत अभिलेख/घरेलु
उद्योगमा दर्ता भए नवीकरण भएको खुल्ने कागजात। 8.
जग्गाधनी दर्ता प्रमाण पूर्जाको प्रतिलिपि, 9.
प्रदेश सरका वा प्रदेश सरकारले तोकिदिएको अधिकारीबाट चलचित्र घर निर्माण इजाजतपत्रको प्रतिलिपि, 10. चलचित्रघर रहेको जग्गा/भवन
लिज वा भाडामा लिएको भए सम्झौतापत्रको प्रतिलिपि (इजाजतपत्र वहाल रहने
अवधिसम्मको सम्झौता कायम भएको हुनुपर्ने।) 11.अन्य
स्थानको हकमा व्यापारिक प्रयोजनका लागि निर्माण भएको भवन (मल) को स्वीकृत
नक्सामा सिनेमा हलको डिजाइन उल्लेख भएको हुनुपर्ने। 12.
चलचित्रघर सञ्चालन गर्न चारकिल्ला साँध संधियारको सहमति। (सम्बन्धित स्थानीय तहबाट मुचुल्का प्रमाणित
गरिएको हुनुपर्ने।) 13. चलचित्रघरको स्वीकृत
नक्साको प्रतिलिपि, 14. भवन
निर्माण सम्पन्न प्रमाणपत्र, भवन अभिलेखिकरण प्रमाणपत्र, 15. चलचित्र प्रदर्शन गर्ने
चलचित्रघरको सम्बन्धित चलचित्र घर जाँच समिति (जिल्ला प्रशासन कार्यालय)बाट
सिफारिस गरिएको पत्र र स्थलगत निरिक्षण फारम, 16. बोर्डको सिफारिसमा भन्सार
महसुल छुटका लागि सिफारिस गरिएको भए उक्त सामान पैठारी गरिएको भन्सार
प्रज्ञापनपत्रको प्रतिलिपि, १७. बक्स अफिस जडान भएको
हुनुपर्ने। 18. एभरेष्ट बैंक लिमिटेड अथवा राष्ट्रिय
वाणिज्य बैंक सिंहदरबार
शाखामा नियम
बमोजिमको चलचित्र प्रदर्शन गर्ने इजाजतपत्र बापतको अनलाईन (revenue.fcgo.gov.np) मार्फत राजश्व दस्तुर दाखिला गरेको सक्कल भौचरः
बैंकको नामः एभरेष्ट बैंक लिमिटेड अथवा राष्ट्रिय वाणिज्य बैंक शाखाः सिंहदरबार शाखा रकम दाखिला हुने कार्यालयको नामः सूचना तथा सञ्चार मन्त्रालय आर्थिक प्रशासन शाखा (चलचित्र विकास बोर्ड) कार्यालयको कोड नं.- ३५८००३५०१ राजश्व शीर्षक विवरण नं.- १४२२९ (अन्य प्रशासनिक
सेवा शुल्क) वापतः चलचित्र प्रदर्शन
गर्न दिइने इजाजतपत्र १९. रू. १०।- को हुलाक टिकट
तथा कम्पनीको छाप सहितको दरखास्त । |
क)
चलचित्र प्रदर्शन गर्ने इजाजतपत्रः चलचित्र
(निर्माण, प्रदर्शन
तथा वितरण) नियमावली, २०५७
को, नियम
५ को (ग) बमोजिम चलचित्र प्रदर्शन गर्नको लागि देहायका क्षेत्रका चलचित्रघरका
लागि देहाय बमोजिमको राजश्व दस्तुर
लाग्नेछः
(ख) चलचित्रघर निर्माण ईजाजतपत्रः नियम
५ को (घ) बमोजिम चलचित्र घर निर्माण गरी चलाउनको लागि देहायका क्षेत्रका चलचित्र
घरका लागि देहाय बमोजिमको दस्तुर लाग्नेछः
तर दुर्गम क्षेत्र विकास समितिबाट
घोषित दुर्गम जिल्लाका गाउँ विकास समितिभित्र यस
खण्डमा
उल्लेखित दस्तुरको आधा दस्तुर लाग्नेछ । |
२
दिन |
प्रदर्शन
तथा वितरण शाखा/ अधिकृत श्री
निर्मला चौलागाई |
||||||||||||||||||||||||||||||
|
२. |
चलचित्र
प्रदर्शन ईजाजत-पत्र नवीकरण |
१. चलचित्र प्रदर्शन ईजाजतपत्र (सक्कल प्रति), २. नियम बमोजिमको एभरेष्ट बैंक लिमिटेड अथवा राष्ट्रिय
वाणिज्य बैंक सिंहदरबार
शाखामा चलचित्र
प्रदर्शन गर्ने इजाजतपत्र नवीकरण बापतको अनलाईन (revenue.fcgo.gov.np)
मार्फत राजश्व दस्तुर दाखिला गरेको सक्कल भौचरः ३. अघिल्लो
आ.व. सम्मको कर चुक्ता प्रमाणपत्रको प्रतिलिपि, ४.
अघिल्लो आ.व.सम्मको कम्पनी अद्यावधिक प्रमाणपत्रको प्रतिलिपि, 5. चलचित्रघरमा हुनुपर्ने न्यूनतम सुविधाहरूका
सम्बन्धमा गरिएको स्थलगत निरीक्षणको
प्रतिवेदन, 6. रू. १०।- को हुलाक टिकट
सहितको निवेदन¸
|
चलचित्र (निर्माण, प्रदर्शन तथा वितरण) नियमावली, २०५७ को नियम १० बमोजिम
प्रदर्शकले चलचित्र प्रदर्शन गर्न पाएको इजाजतपत्रको अवधि समाप्त भएको मितिले
पैंतीस दिनभित्र देहायका क्षेत्रका चलचित्र घरको लागि देहाय बमोजिम दस्तुर तिरी
मन्त्रालयबाट इजाजतपत्र नवीकरण गराउनु पर्नेछः
चलचित्र
(निर्माण, प्रदर्शन तथा वितरण) नियमावली,
२०५७
को नियम १० को उपनियम (३) बमोजिमको म्यादभित्र इजाजतपत्र नवीकरण गर्न नसकेमा
देहायको अवधिभित्र देहाय बमोजिमको थप दस्तुर तिरी इजाजतपत्र नवीकरण गर्न सकिनेछ।
(क)
इजाजतपत्र नवीकरण गर्ने म्याद समाप्त भएको मितिले पैंतीस दिनभित्र नवीकरण
दस्तुरको (२५%) पच्चीस प्रतिशत, (ख)
खण्ड (क) बमोजिमको म्याद समाप्त भएको मितिले दुई महिनाभित्र नवीकरण दस्तुरको
(५०%) पचास प्रतिशत, (ग)
खण्ड (ख) बमोजिमको म्याद समाप्त भएको मितिले तीन महिनाभित्र नवीकरण दस्तुरको
पचहत्तर (७५%) प्रतिशत, (घ)
खण्ड (ग) बमोजिमको म्याद समाप्त भएको मितिले तीन महिनाभित्र नवीकरण दस्तुरको
(१००%) शतप्रतिशत। |
२ दिन |
प्रदर्शन
तथा वितरण शाखा/ अधिकृत श्री
निर्मला चौलागाई |
||||||||||||||||||||||||||||||
|
३. |
चलचित्र
वितरण ईजाजतपत्र प्रदान |
१. उद्योग, कम्पनी वा फर्म दर्ता
प्रमाणपत्रको प्रतिलिपि, २. कम्पनीमा दर्ता भए
कम्पनीको प्रबन्धपत्र र नियमावली । ३. कर चुक्ता प्रमाणपत्रको प्रतिलिपि, ४. कम्पनी अद्यावधिक पत्रको
प्रतिलिपि¸ ५. नियम बमोजिमको एभरेष्ट बैंक लिमिटेड अथवा राष्ट्रिय
वाणिज्य बैंक सिंहदरबार
शाखामा चलचित्र
वितरण गर्ने इजाजतपत्र बापतको अनलाईन (revenue.fcgo.gov.np)
मार्फत राजश्व दस्तुर दाखिला गरेको सक्कल भौचरः ६. रू. १०।- को हुलाक टिकट
तथा कम्पनीको छाप सहितको दरखास्त¸ |
चलचित्र वितरण गर्नको लागिः (१) स्वदेशी चलचित्र वितरण गर्नको लागि १०,०००।-रूपैयाँ, (२) नेपाल बाहिर निर्माण भएको जुनसुकै चलचित्र
नेपालभित्र वितरण गर्नको लागि २०,०००।-
रूपैयाँ ।
|
२ दिन |
प्रदर्शन
तथा वितरण शाखा/ अधिकृत श्री निर्मला चौलागाई |
||||||||||||||||||||||||||||||
|
४. |
चलचित्र
वितरण ईजाजतपत्र नवीकरण |
१. नेपाली नागरिकताको प्रमाणपत्रको प्रतिलिपि, २. उद्योग वा कम्पनी दर्ता प्रमाणपत्रको
प्रतिलिपि, ३. कर चुक्ता प्रमाणपत्रको प्रतिलपि, ४. कम्पनी अद्यावधिक पत्रको प्रतिलिपि¸ ५. नियम बमोजिमको एभरेष्ट बैंक
लिमिटेड अथवा राष्ट्रिय वाणिज्य बैंक सिंहदरबार शाखामा चलचित्र वितरण
गर्ने
इजाजतपत्र नवीकरण बापतको अनलाईन (revenue.fcgo.gov.np)
मार्फत राजश्व दस्तुर दाखिला गरेको सक्कल भौचरः ६. रू.१०।- को हुलाक टिकट तथा कम्पनीको छाप
सहितको दरखास्त । |
वितरण इजाजत नवीकरण गर्दा लाग्ने राजश्व दस्तुरः १. विदेशी चलचित्र वितरण ईजाजतपत्र दस्तुर रू. २०,०००।- २. स्वदेशी चलचित्र वितरण ईजाजतपत्र दस्तुर रू. ७,०००।-
|
२ दिन |
प्रदर्शन
तथा वितरण शाखा/ अधिकृत श्री निर्मला चौलागाई |
||||||||||||||||||||||||||||||
|
५. |
प्रदर्शन तथा वितरण
ईजाजतपत्रको हस्तान्तरण |
१. विक्री वा हस्तान्तरण गर्नुपर्ने स्पष्ट कारण
सहित
लिने दिने दुबै पक्षको संयुक्त लिखित निवेदन, २.प्रदर्शन तथा वितरण ईजाजतपत्रको सक्कल प्रति, ३. नियम बमोजिमको एभरेष्ट बैंक
लिमिटेड अथवा राष्ट्रिय वाणिज्य बैंक सिंहदरबार शाखामा प्रदर्शन तथा वितरण
ईजाजतपत्रको लाग्ने दस्तुर को आधा दस्तुर अनलाईन (revenue.fcgo.gov.np)
मार्फत राजश्व दस्तुर दाखिला गरेको सक्कल भौचरः ४. रू.१०।- को हुलाक टिकट सहितको दरखास्त। |
चलचित्र प्रदर्शन ईजाजतपत्र लिंदा लाग्ने
दस्तुरको आधा दस्तुर लाग्नेः
|
१
दिन |
प्रदर्शन
तथा वितरण शाखा/ अधिकृत श्री निर्मला चौलागाई |
||||||||||||||||||||||||||||||
|
६. |
विदेशी चलचित्र जाँच सिफारिस |
१. नेपाली वा अंग्रेजी मध्ये कुनै एक भाषामा
अनुवाद गरिएको कथा, पटकथा,
संवाद
सहितको स्क्रिप्ट, २. चलचित्रको पोष्टर तथा शो कार्ड, ३. सम्बन्धित मुलुकको अधिकार प्राप्त निकाय वा
अधिकारीले चलचित्र जाँच गरी जारी गरेको चलचित्र जाँच प्रमाणपत्रको प्रतिलिपि, ४. चलचित्र निर्माता/वितरकले चलचित्र वितरण सम्बधमा दिएको अधिकारपत्र, ५. चलचित्र आयात सम्बन्धमा भन्सार कार्यालयले
जारी सो चलचित्र संग सम्बन्धित गरेको भन्सार प्रज्ञापन पत्रको प्रतिलिपि, ६. रू.१०।-
को हुलाक टिकट सहितको दरखास्त, 7. नेपाल
राष्ट्र बैंक तथा नेपाल राष्ट्र बैंकबाट इजाजतपत्र प्राप्त “क”, “ख”, “ग” वर्गका बैंक तथा वित्तीय संस्थाहरू मार्फत् वा Nepal Payment System Development Strategy- RTGS/NEFT मार्फत् रकम पठाएको प्रमाणित कागजातहरूको प्रतिलिपि, 8. (TDS)
कट्टा गरी रकम दाखिला
गरेको बैंक भौंचरको प्रतिलिपि, |
रू. १०।- को हुलाक टिकट, अन्य दस्तुर नलाग्ने |
१
दिन |
प्रदर्शन
तथा वितरण शाखा/ अधिकृत श्री निर्मला चौलागाई |
||||||||||||||||||||||||||||||
|
७. |
विदेश बाट सामान आयात गर्दा भन्सार महशुल छुट
सिफारिस |
१. नेपाली नागरिकताको प्रमाणपत्रको प्रतिलिपि, २. मूल्य सुची सहितको (proforma
invoice) ३. विदेशी कम्पनी संग भएको सम्झौता पत्र, ४. कम्पनी वा उद्योग दर्ता प्रमाणपत्रको प्रतिलिपि, ५. आयकर
तथा कर दर्ता तथा चुक्ता प्रमाणपत्रको प्रतिलिपि, ६. कम्पनी अद्यावधिक पत्रको प्रतिलिपि¸ ७. राष्ट्रिय एकद्धार प्रणाली
(NNSW)
मार्फत निवेदन दिनुपर्ने, 8. रू. १०।- को हुलाक टिकट सहितको दरखास्त, |
रू. १०।- को हुलाक टिकट, अन्य दस्तुर नलाग्ने |
१
दिन |
प्रदर्शन
तथा वितरण शाखा/ अधिकृत श्री निर्मला चौलागाई |
||||||||||||||||||||||||||||||
|
८. |
विदेशी
मुद्रा सटही सुविधा सिफारिस |
१. वितरक व्यक्ति भए निजको
नागरिकता प्रमाणपत्रको प्रतिलिपि र वितरक संस्था भए सञ्चालकहरुको नागरिकता प्रमाणपत्रको प्रतिलिपि, २.वितरक संस्था भए त्यस्तो
संस्था दर्ता प्रमाणपत्र र कम्पनी दर्ता प्रमाणपत्रको प्रतिलिपि, ३. वितरकको वितरण इजाजतपत्रको
प्रतिलिपि, ४. चलचित्र उपलब्ध गराउने
विदेशी संस्थासँग भएको आधिकारिक सम्झौतापत्र, ५. विदेशी मुद्रामा भुक्तानी गर्न चाहेको रकमको स्रोत खुल्ने
कागजात, ६. अघिल्लो आ.व. को कर चुक्ता प्रमाणपत्र¸ ७. वितरकको स्थायी लेखा नम्बर प्रमाणपत्रको प्रतिलिपि¸ ८. वितरक संस्था भए मूल्य अभिवृद्धि कर दर्ता प्रमाणपत्रको
प्रतिलिपि, ९.वितरक संस्था भए विदेशी
मुद्रा सटही सुविधा माग गर्ने सम्बन्धमा सञ्चालक समितिबाट भएको निर्णयको
प्रतिलिपि, १०.विदेशी चलचित्र उपलब्ध
गराउने संस्थाले जारी गरेको बिजक (इन्भ्वाइस) को
प्रतिलिपि¸ ११. नियमावलीको नियम १७ बमोजिमको चलचित्र जाँचपास
प्रमाणपत्रको प्रतिलिपि¸ १२. विदेशी मुद्रा अपचलन भएमा सो को सम्पूर्ण जिम्मेवारी लिने
सञ्चालक समितिको स्वघोषणा १३. वितरकको पछिल्लो तीन महिनाको बैङ्क स्टेटमेन्ट¸ १४. चलचित्रघरहरूबाट सम्बन्धित चलचित्र प्रदर्शन वापतको कुल
कारोबार रकमको प्रमाणित विवरण, १५. सटही सिफारिसका लागि माग भएको रकमको कर कट्टा गरी कर
दाखिला गरेको प्रमाणपत्रको प्रमाणित प्रतिलिपि, १६. Minimum Guarantee/Theatrical
rights/overflow/ Share Commission वापत प्रदर्शनका लागि
पैठारी गर्दा विदेशी वितरक कम्पनीसँग गरेको आधिकारिक सम्झौतापत्र, |
रू. १०।- को हुलाक टिकट, अन्य दस्तुर नलाग्ने |
१
दिन |
प्रदर्शन
तथा वितरण शाखा/ अधिकृत श्री निर्मला चौलागाई |
||||||||||||||||||||||||||||||
|
9. |
च्यारिटी
शो स्वीकृती |
१. सम्बन्धित संघ/संस्थाको
प्याडमा च्यारिटी शो गर्ने उद्देश्य खुलाएको आधिकारिक
निवेदन पत्र । २. संस्था दर्ता प्रमाणपत्रको प्रतिलिपि, ३. समाजकल्याण परिषदमा
आबद्धता प्रमाणपत्रको प्रतिलिपि, ४. प्रदर्शकले हल उपलब्ध गराएको पत्र, ५. संस्थाको विद्यानको
प्रतिलिपि, ६. चलचित्र निर्माताले
चलचित्रको प्रिन्ट उपलब्ध गराएको पत्र, ७. चलचित्र जाँच पास
प्रमाणपत्रको प्रातिलिपि, ८. रु. १० को टिकट
सहितको दरखास्त, |
रू.
१०।- को हुलाक टिकट, दस्तुर
नलाग्ने |
१
दिन |
प्रदर्शन
तथा वितरण शाखा/ अधिकृत श्री निर्मला चौलागाई |
||||||||||||||||||||||||||||||
|
10. |
उद्योग
दर्ता सहमति
सिफारिस पत्र |
१. नेपाली नागरिकता
प्रमाणपत्रको प्रतिलिपी, २. घरेलु तथा साना
उद्योग कार्यालय/विकास
समितिको उद्योग दर्ता सम्बन्धमा राय माग भएको पत्र, ३. चलचित्रघर तथा
सञ्चालकको नाम र ठेगाना ४. चलचित्रघरको
प्रस्तावित सिट संख्या, ३. रु. १० को टिकट
सहितको दरखास्त, |
रू.
१०।- को हुलाक टिकट, दस्तुर
नलाग्ने |
१
दिन |
प्रदर्शन
तथा वितरण शाखा/ अधिकृत श्री निर्मला चौलागाई |
||||||||||||||||||||||||||||||
|
11. |
सिट
संख्या हेरफेर |
1.
चलचित्र प्रदर्शन ईजाजतपत्रको प्रतिलिपि, 2.
रु.
१० को टिकट सहितको सिट संख्या हेरफेर सम्बन्धी व्यहोरा भएको दरखास्त, 3.
आयकर तथा कर दर्ता तथा चुक्ता
प्रमाणपत्रको प्रतिलिपि, 4. कम्पनी
अद्यावधिक पत्रको प्रतिलिपि, |
रू. १०।- को हुलाक टिकट, दस्तुर नलाग्ने |
१
दिन |
प्रदर्शन
तथा वितरण शाखा/ अधिकृत श्री निर्मला चौलागाई |
२.निर्माण शाखाबाट प्रदान गरिने
सेवाको विवरण
|
सि. नं |
कार्य विवरण |
आवश्यक कागजातहरू |
लाग्ने दस्तुर |
लाग्ने समय |
सम्बन्धित शाखा र जिम्मेबार
अधिकारी |
|
१. |
स्वदेशी
चलचित्र (सेल्युलाइड, डिजिटल, भिडियो, वृत्तचित्र, लघु)
चलचित्र ईजाजतपत्र प्रदान, |
१.
कम्पनी
वा उद्योग वा फर्म दर्ता प्रमाण पत्रको प्रतिलिपि¸ साथै कम्पनी भए अध्यावधिक गरिएको कागजात शेयरधनीहरुको
नागरिकताको प्रतिलिपि र उद्योग दर्ता भए नवीकरण गरिएको प्रमाणपत्रको प्रतिलिपि, २.
स्थायी
लेखा नम्बर दर्ता प्रमाणपत्रको प्रतिलिपि¸ ३.
अघिल्लो
आ.व. सम्म को कर चुक्ता प्रमाण पत्रको प्रतिलिपि¸ ४.
कथासार
र गीत¸ ५.
कथाकार
र गीतकारको हरेक पृष्ठमा दस्तखत सहितको मञ्जुरीनामा, ६.
मुख्य
कलाकार र निर्देशकसँग भएका सम्झौता-पत्र, ७.
चलचित्रकर्मीको
लागि दूर्घटना बीमा बापत शुल्क बुझाएको बैंक भौचर वा नगदी रसिद ८. कम्पनीमा दर्ता भए कम्पनीको प्रबन्धपत्र र नियमावली¸ 9.चलचित्रको स्वदेश तथा विदेशमा प्रदर्शन, वितरण
अधिकार बिक्री गरे नगरेको, विभिन्न डिजिटल माध्यमहरु (युट्युब, ओटिटी प्लेटफर्म
लगाएत)मा चलचित्रको डिजिटल अधिकार बिक्री गरे नगरेको, गरेको भएमा सम्झौता पत्रको
प्रतिलिपि, |
रू. ५०।- को हुलाक टिकट, बीमा शुल्क रकमः सेल्यूलाईड रु. १३,५००।- डिजिटल रु. १३,५००।- भिडियो रु. ६,७५०।- डकुमेन्ट्री रु. ३,३७५।-
|
३
दिन
|
निर्माण
शाखा अधिकृत श्री निता बिम्व |
|
२. |
उद्योग
दर्ता सहमति
सिफारिस पत्र |
१. घरेलु तथा साना उद्योग कार्यालयको पत्र र सो पत्र साथ
सो कार्यालयमा पेश गरेको आवेदन फारमको प्रतिलिपि । २. दर्ता गर्न लागि उद्योगको उद्देश्य र पूँजी हेरी
सहमतिको दिन।(सेल्युलाइड र डिजिटल चलचित्रको हकमा २५ लाख र भिडियो
तथा अन्य चलचित्रको हकमा कम्तमिा ५ लाखको पूँजी भएको हुनुपर्ने) |
|
१
दिन |
निर्माण
शाखा अधिकृत श्री निता बिम्व |
|
३. |
स्वदेशी चलचित्र जाँचको सिफारीसः (इजाजतपत्र
प्रदान भएको मितिले ९० दिन (३ महिना पछि) मात्र सिफारिस गर्ने ) |
१.
रु. १० को हुलाक टिकट सहितको निवदेन¸ २.
अघिल्लो आ. व.सम्मको कर
चक्ता प्रमाण पत्रको प्रतिलिपि¸ ३.
कम्पनी अद्यावधिक पत्रको प्रतिलिपि¸ ४.
post production को कार्य सम्पन्न भएको कागजात¸ ५. post production को लागि विदेश लगिएको भए भन्सार प्रज्ञापन पत्रको प्रतिलिपि¸ ६.
बोर्डको सिफारिशमा
चलचित्र छायाङ्कनका लागि उपकरणहरु विदेश लगेको भए भन्सार प्रज्ञापन पत्रको
प्रतिलिपि¸ ७.
चलचित्रको पोष्टर २ प्रति¸ ८. चलचित्रको
पूर्ण स्कृप्ट¸ 9.
चलचित्रको स्वदेश तथा
विदेशमा प्रदर्शन, वितरण अधिकार बिक्री गरे नगरेको, विभिन्न डिजिटल माध्यमहरु
(युट्युब ,ओटिटी प्लेटफर्म लगाएत) मा चलचित्रको डिजिटल अधिकार बिक्री गरे
नगरेको, गरेको भएमा सम्झौता पत्रको प्रतिलिपि, |
रू. १०।- को हुलाक टिकट, अन्य
दस्तुर नलाग्ने
|
१ दिन |
निर्माण
शाखा अधिकृत श्री निता
बिम्व |
|
४. |
स्वदेशी चलचित्र निर्माण इजाजतपत्रको विक्री वा हक हस्तान्तरण । |
१. इजाजत पत्र बिक्री
वा हस्तान्तरण गर्ने र लिने व्यक्ति स्वयं उपस्थित भई संयुक्त दरखास्त¸ २. दुवै पक्षको
कम्पनी/फर्म दर्ता प्रमाण पत्रको प्रतिलिपि र अघिल्लो आ.व.सम्मको करचुक्ता
प्रमाणपत्रको प्रतिलिपि, ३.
कम्पनी अद्यावधिक पत्रको प्रतिलिपि¸ ४. लिने र दिने दुवै
कम्पनी/फर्मको सञ्चालक समितिको निर्णय¸ ५. लिने र दिने दुबै
कम्पनी/फर्मका सञ्चालकको नागरिकताको प्रतिलिपि¸ ६. बोर्डबाट जारी
गरिएको सक्कल इजाजत पत्र पेश गर्नुपर्ने¸ ७. इजाजतपत्रमा उल्लेख
भएका निर्देशक, लेखक, कलाकार, गीतकारको मञ्जुरीनामा¸ |
रु.
2५।- को हुलाक टिकट
|
१ दिन |
निर्माण
शाखा अधिकृत श्री निता
बिम्व |
|
५. |
स्वदेशी चलचित्र निर्माण
इजाजत-पत्रको नवीकरण। |
१.
रू. १०।- को हुलाक टिकट
सहित सम्वन्धित उद्योग वा कम्पनीको तर्फबाट दरखास्त, २.
अघिल्लो आ.व.सम्मको कर
चुक्ता प्रमाणपत्रको प्रतिलिपि¸ ३.
कम्पनी अद्यावधिक पत्रको प्रतिलिपि¸ |
रू.
१०।- को हुलाक टिकट, अन्य दस्तुर नलाग्ने |
१ दिन |
निर्माण शाखा अधिकृत
श्री निता
बिम्व |
|
६. |
विदेशी चलचित्र नेपालमा छाँयाकनको लागि उपकरण आयात सिफारिस। |
१.
सञ्चार तथा सूचना
प्रसविधि मन्त्रालयबाट प्रदान गरिएको इजाजत पत्रको प्रतिलिपि र मन्त्रालयको पत्र
संलग्न गरि निवेदन¸ २.सञ्चार तथा सूचना
प्रविधि मन्त्रालय मन्त्रलयबाट प्रमाणित गरिएको उपकरण सूची, |
रू.
१०।- को हुलाक टिकट, अन्य दस्तुर नलाग्ने] |
१ दिन |
निर्माण
शाखा अधिकृत श्री निता
बिम्व |
|
७. |
नेपाली नागरिकले विदेशमा चलचित्र छायाङ्कन
गर्नका लागि लैजाने उपकरण र सो सँग सम्बन्धित मालवस्तुको सिफारिश।(आर्थिक
विद्ययक/ऐन मा भएको व्यवस्था हेरी सिफारिसको लागि निवेदन लिने। |
१. रू. १०।- को हुलाक टिकट सहित सम्वन्धित उद्योग वा कम्पनीको
तर्फबाट दरखास्त, २. उपकरणको सूची¸ ३. चलचित्र
निर्माण इजाजत पत्रको प्रतिलिपि । 4. चलचित्र
छायाङ्कन गर्न जाने मुलुक र चलचित्र छायाङ्कन गर्न लैजाने चलचित्र सम्बन्धी
यन्त्र उपकरणहरु र सो सँग सम्बन्धित मालवस्तुहरुको प्रमाणित सूची सहित छायाङ्कन
पश्चात फिर्ता ल्याउने व्यहोराको निवेदन । 5. आर्थिक
ऐन/विद्येयकमा भएको व्यवस्था बमोजिम दफा समेत उल्लेख गरि लगतमा राखी निकासिका
लागि सिफारिश गर्ने । 6. बोर्डबाट
थप निर्णय गराउनुपर्ने 7. सम्बन्धित
मुलुकमा चलचित्र छायाङ्कन गर्नका लागि लिएको अनुमति पत्र । (प्रतिलिपि) |
रू.
१०।- को हुलाक टिकट, अन्य दस्तुर नलाग्ने |
१ दिन |
निर्माण
शाखा अधिकृत श्री निता
बिम्व |
|
८. |
स्वदेशी चलचित्रको शिर्षक
परिवर्तन। |
१. रू.१०।- को हुलाक
टिकट सहित सम्वन्धित उद्योग वा कम्पनीको तर्फबाट दरखास्त, 2. कर चुक्ता र कम्पनी
अद्यावधिक पत्रको प्रतिलिपि¸ |
राजस्व
दस्तुर: रु.1000/(पहिलो पटक) रु.
5000/- (दोस्रो पटक) |
१ दिन |
निर्माण
शाखा अधिकृत श्री निता
बिम्व |
|
९. |
स्वदेशी चलचित्रको पुन: स्वराङ्कनको अनुमति |
१. रू.१०।- को हुलाक
टिकट सहित सम्वन्धित उद्योग वा कम्पनीको
तर्फबाट दरखास्त, २.
स्वराङ्कन गर्ने भाषामा तयार गरिएको स्कृप्ट, ३.
कर चुक्ता र कम्पनी
अद्यावधिक पत्रको प्रतिलिपि¸ |
राजस्व
दस्तुर: रु.3000/(पहिलो पटक) रु.
5000/- (दोस्रो पटक) |
१ दिन |
निर्माण
शाखा अधिकृत श्री निता बिम्व |
|
१०. |
स्वदेशी चलचित्रको इजाजत
विक्री वा हस्तान्तरण |
१. इजाजत पत्र बिक्री
वा हस्तान्तरण गर्ने वा लिने व्यक्ति स्वयं उपस्थित भई संयुक्त दरखास्त र सो
दरखास्तमा रु.२५ को हुलाक टिकट टाँस गरेको हुनुपर्ने। २. दुवै पक्षको कम्पनी/फर्म
दर्ता प्रमाण पत्रको प्रतिलिपि र अघिल्लो आ.व.सम्मको करचुक्ता प्रमाणपत्रको प्रतिलिपि, ३. लिने र दिने दुवै
कम्पनी/फर्मको सञ्चालक समितिको निर्णय । ४. लिने र दिने दुबै
कम्पनी÷फर्मका सञ्चालकको नागरिकताको प्रतिलिपि । ५. बोर्डबाट जारी
गरिएको सक्कल इजाजत पत्र पेश गर्नुपर्ने । ६.
लिने र दिने दुवैको यथेष्ट कारण । ७. इजाजत पत्रमा उल्लेख
भएका निर्देशक, लेखक, कलाकार,गीतकारको मञ्जुरीनामा |
रू.
२५।- को हुलाक टिकट
|
१ दिन |
निर्माण
शाखा अधिकृत श्री निता
बिम्व |
३.चलचित्र सूचना केन्द्र
शाखाबाट प्रदान गरिने सेवाको विवरण
|
सि. नं |
कार्य विवरण |
आवश्यक कागजातहरू |
लाग्ने दस्तुर |
लाग्ने समय |
सम्बन्धित शाखा र जिम्मेबार
अधिकारी |
|
१. |
चलचित्र
महोत्सव आयोजना स्वीकृति |
२. १. महोत्सव आयोजना गर्ने संस्था भए संस्था दर्ताको
प्रमाणपत्र र विधान; तथा कम्पनी भए कम्पनी दर्ताको प्रमाणपत्र, कम्पनीको
प्रबन्धपत्र र नियमावली, नवीकरण समेत ३. २. महोत्सव आयोजना गर्नेको स्थायी लेखा नम्बर दर्ता
प्रमाणपत्र PAN registration
certificate, करचुक्ता प्रमाणपत्र
नवीरण ४. ३. प्रदर्शन गरिने चलचित्रहरूको कथासार (समय, निर्देशकको नाम, निर्माताको नाम र
कथासार), ५. ४. महोत्सवमा प्रदर्शन गरिने चलचित्रको निर्माता वा
निजद्वारा अधिकार प्राप्त व्यक्तिबाट सो चलचित्र प्रदर्शन गर्न दिइएको
अनुमतिपत्र, ६. ५. चलचित्र महोत्सव आयोजना गर्ने वा चलचित्र प्रदर्शन
गर्ने स्थान प्रयोग गर्न सम्बन्धित व्यक्ति वा निकायले दिएको सहमति, ७. 6. रू.१०।- को हुलाक टिकट सहितको दरखास्त । |
रू.
१०।- को हुलाक टिकट, अन्य दस्तुर नलाग्ने। |
१ दिन |
सूचना
तथा अन्तर्राष्ट्रिय सम्बन्ध शाखा/ अधिकृत
श्री निर्मला चौलागाईं |
|
2. |
जो जससँग
सम्बन्ध राख्दछ (To Whom It May Concern) |
1. सम्पूर्ण व्यहोरा
खुल्ने गरी चलचित्र विकास बोर्डलाई सम्बोधन गरिएको निवेदन पत्र (पत्रमा उल्लेख
गरिएका विषयहरूलाई प्रमाणित गर्ने सहायक कागजातहरू (Supporting Documents) समेत समावेश
गर्नुपर्ने), 2. कुनैपनि कागजातहरुको प्रतिलिपिहरु पेश गर्दा नोटरी
गरी वा कागजातको पछाडीपट्टी स्वयंले दस्तखत गरी सक्कल बमोजिम नक्कल ठीक छ भनी
उल्लेख गर्नुपर्ने छ। 3. निवेदकको पासपोर्ट साइजको एकप्रति फोटो, 4. नेपाली नागरिकताको प्रमाणपत्रको प्रतिलिपि, 5. आवद्ध संस्थाको परिचयपत्रको प्रतिलिपि र सिफारिस
पत्रको प्रतिलिपि, 6. निर्माता तथा निर्देशकको हकमा बोर्डबाट प्रदान
गरएको चलचित्र निर्माण इजाजतपत्रको प्रतिलिपि तथा केन्द्रीय चलचित्र जाँच समिति
जाँचपास भएको प्रमाणपत्रको प्रतिलिपि, ७. चलचित्र
निर्माताको हकमा उद्योग वा कम्पनी दर्ता प्रमाणपत्र, स्थायी लेखा नम्बर
दर्ता प्रमाणपत्र, शेयर लगत, कर चुक्ता प्रमाण्पत्र
र कम्पनी अद्यावधिकको पत्र समेत, ८. यस अघि चलचित्र विकास बोर्डबाट पत्र लिएको भए, सो
पत्र, ९. पुरस्कार, सम्मान लगायतका अन्य थप
विवरण भए, साको प्रतिलिपिहरु, १०. Bio-Data/Filmography को प्रतिलपि, ११. नोटः कुनैपनि चलचित्रको विधा खुल्ने गरी पत्र आवश्यक
परेमा सो विधा खुल्ने कागजातहरु समेत पेश गर्नुपर्नेछ। जस्तैः चलचित्रको पोस्टर, ब्यानर, बलभित्रको
डिजिटल लिंक IMDB,
सम्झौतापत्र आदि। |
रू.
१०।- को हुलाक टिकट, अन्य दस्तुर नलाग्ने। |
१ दिन |
सूचना
तथा अन्तर्राष्ट्रिय सम्बन्ध शाखा/ अधिकृत
श्री निर्मला चौलागाईं |
|
निर्माण शाखाबाट प्रदान गरिने थप सेवाहरु सञ्चार तथा सूचना प्रविधि मन्त्रालय तथा बोर्डबाट भएका
परिपत्र एवं बोर्ड बैठकको निर्णयलाई ध्यानमा राखी कार्यसम्पादन गर्ने । चलचित्रको नाम र व्यक्ति वा संस्थाका सम्बन्धमाः (१) कुनै निर्माताले कुनै व्यक्ति वा संस्थाको विषयमा कुनै
चलचित्र बनाउन चाहेमा निर्माण इजाजत लिनु पूर्व नै त्यस्तो व्यक्ति वा संस्था वा
सम्बन्धित परिवारको सहमति पेश गरेपछि मात्र निर्माण इजाजतपत्र दिने र सो विषय
चलचित्र जाँच गर्दा देखिन आएमा त्यस्तो सहमति पेश गरेपछि मात्र चलचित्र जाँच
प्रमाण पत्र दिने व्यवस्था गर्ने । मन्त्रालयको मिति २०६६/१०/८ को परिपत्र ) (२) विगत
केही समय देखि Gigolo,
Hostel, Teacher, Good Luck, War, Way to Injury जस्ता अंग्रेजी नाममा नेपाली चलचित्रहरु निर्माण हुने
क्रम बढेको देखिएकोले नेपाली चलचित्र निर्माण हुँदा नेपाली भाषामा नै नाम राख्ने
तर्फ निर्माताहरुलाई प्रोत्साहित गराउने सम्बन्धमा आवश्यक व्यवस्थाको लागि पुनः
आदेशानुसार अनुरोध छ । (मन्त्रालयको मिति २०७०/५/९ को पत्र) चलचित्रको
स्क्रीप्ट सम्बन्धमाः (१)
चलचित्रको कथा, पटकथा
तथा संवाद सहितको पूर्ण स्क्रीप्ट अध्ययनार्थ बोर्डमा पेश गर्नुपर्ने व्यहोरा
सम्बन्धित चलचित्रका निर्मातालाई जानकारी गराउनुका साथै चलचित्र निर्माण
इजाजतपत्रका लागि दरखास्त दिएका तर इजाजतपत्र प्राप्त नगरिसकेका चलचित्रहरुका
हकमा समेत पूर्ण स्क्रीप्ट पेश गर्न निर्मातालाई जानकारी गराउने बोर्डको मिति
२०६९/२/२५ को निर्णय । (२)
चलचित्रको निर्माण इजाजतपत्रको कारबाहीका लागी दरखास्त साथ २ प्रति पूर्ण स्क्रीप्ट माग गर्ने र
प्राप्त हुन आउने स्क्रीप्ट अध्ययन गरी अश्लिलतापूर्ण स्क्रीप्ट भए संशोधनको
सुझाव सहित सम्बन्धित चलचित्रका निर्मातालाई निर्माण इजाजतपत्र दिँदाका बखत
लिखित जानकारी गराउने।साथै चलचित्र जाँचका लागि सिफारिश गर्दा दिईएको सुझावको
पत्रको प्रतिलिपि सहित १ प्रति स्क्रीप्ट केन्द्रिय चलचित्र जाँच समितिमा पठाउने
कार्यहरु समेत गर्न बोर्डको निर्माण शाखालाई निर्देशन दिने बोर्डको मिति २०७०/१/३ को निर्णय । चलचित्रमा
प्रयोग हुने पोशाक सम्बन्धमाः (१) चलचित्र निर्माणको स्वीकृति दिनु पूर्व तोकिएको
औपचारिक पोशाक, सेना, प्रहरी, सशस्त्र
प्रहरीको पोशाक, दज्र्यानी
चिन्हहरु सम्बन्धित निकायको पूर्व स्वीकृति लिएर मात्र चलचित्रको स्कृप्टमा
प्रयोग गर्न लगाउनु हुन र पूर्वस्वीकृति नलिएको अवस्थामा त्यस्ता चलचित्रका
स्क्रीप्ट स्वीकृत नगरिदन मन्त्रालयको मिति २०६९/१२/२० को पत्रबाट लेखी आएको । "दफा १०. विज्ञापन तथा प्रयोजन गर्न नपाईनेः उत्पादक लगायत कसैले पनि पत्रपत्रिका तथा रेडियो, टेलिभिजन, एफ.एम., इन्टरनेट, इमेल
जस्ता विद्युतीय सञचार माध्यम अन्तरक्रिया कार्यक्रम, होर्डिङ बोर्ड, भित्तेलेखन, लोगो, संकेत, लेख, दृश्य, आवाज, चिन्ह, व्यक्ति वा अन्य कुनै माध्यमबाट सूर्तिजन्य पदार्थको
विज्ञापन वा प्रवद्र्धन गर्न वा कुनै कार्यक्रम समाचार वा सूचना सम्प्रेषण वा
प्रायोजन गर्न पाउने छैन ।" (सञ्चार तथा सूचना प्रविधि मन्त्रालयको च.नं.१३६२, मिति २०७०/१/२७ को पत्र) (२) राष्ट्रिय स्वास्थ्य शिक्षा, सूचना तथा सञ्चार केन्द्रको च.नं. २१०९ मिति २०७०।३।१२ को
प्राप्त पत्रमा “सूर्तिजन्य पदार्थको विज्ञापन वा प्रवद्र्धन वा प्रायोजन गर्न
नपाईने भएता पनि विभिन्न चलचित्र र टेलिभिजनहरुमा धुम्रपान तथा सूर्तिजन्य पदार्थको सेवनको दृष्य नराख्ने व्यवस्था
मिलाईदिनु हुन र यस अघि निर्माण भएका चलचित्र र टेलिफिल्महरुमा सो चलचित्र, टेलिभिजन कार्यक्रम र टेलिफिल्म प्रशारण हुनु भन्दा अगाडि
र धुम्रपान तथा
सूर्तिसेवन भैरहेका दृष्य देखाउने समयमा प्रष्ट अक्षरमा देखिने गरी निम्न लिखित
सूर्तिजन्य पदार्थ विरुद्धको सन्देशहरु प्रशारण गर्ने व्यवस्था मिलाईदिनु भई
ऐनको प्रभावकारी कार्यान्वयन र जनस्वास्थ्य सुधारमा सहयोग पर्याईदिनु हुन अनुरोध छ । (क) धुम्रपान तथा सूर्ति सेवनले क्यान्सर, मुटु र फोक्सो सम्बन्धी रोगहरुका लागी ज्यानै जान सक्छ । (ख) धुम्रपान तथा सूर्ति सेवनले ज्यान लिन्छ । (मन्त्रालयको मिति २०७०/३/१७ को पत्र) चलचित्रमा
लैङ्गिक हिंसा सम्बन्धमाः (१) सम्माननीय प्रधानमन्त्रीको अध्यक्षतामा बसेको लैङ्गिक सशक्तिकरण
केन्द्रिय समन्वय समितिको बैठकमा सञ्चार माध्यमहरु तथा चलचित्रहरुका माध्यमले
पनि हिंसात्मक प्रवृत्ति बढाएको विषयमा छलफल भएको भनी प्रधानमन्त्री तथा
मन्त्रीपरिषदको कार्यालयको च.नं.१३४ मिति २०६९/०९/१६ को पत्रमा लेखि आएको हुँदा हिंसालाई प्रोत्साहित गर्ने
सामग्रीहरु प्रसारण गर्दा तथा चलचित्र निर्माण गर्दा विशेष ध्यान दिनु हुन । (मन्त्रालयको
मिति २०६९/९/२२ को
निर्देशन तथा निर्णय कार्यान्वयन परिपत्र) चलचित्र
जाँच सिफारिश सम्बन्धमाः (१)
चलचित्र (निर्माण, प्रदर्शन
तथा वितरण) नियमावली, २०५७
अनुसार सबै प्रकारका चलचित्रहरुको जाँचको सिफारिश गर्दा निम्न बमोजिम प्रकृयाहरु
पुरा भएको एकिन गरेर मात्र सिफारिश गर्नु हुन । (सञ्चार तथा सूचना प्रविधि
मन्त्रालयको च.नं.६७७, मिति
२०६९।१।४ को पत्र) (क) विज्ञापन चलचित्रको हकमाः - नेपाल विज्ञापन बोर्डबाट प्रदान गरिने।(सञ्चार तथा सूचना प्रविधि मन्त्रालयको प.सं. ०७७÷७८, च.नं. १३८, मिति २०७८/०१÷१४ को पत्र) (ख) कथानक चलचित्रको हकमाः - चलचित्र निर्माता÷वितरक
कर कार्यालयमा दर्ता भए ÷नभएको । - कथासार
(स्कृप्ट) बमोजिम चलचित्र छायाङ्कन भए÷नभएको । - नेपाली चलचित्रमा
रहेको दृश्यको मात्र पोष्टर भए÷नभएको । (२)
चलचित्र जाँचका लागि केन्द्रीय चलचित्र जाँच समिति समक्ष
आउँदा अन्तिम समयमा मात्र आउने गरेको कारण चलचित्र जाँचमा कठिनाई भएको हुँदा
केन्द्रिय चलत्रिच जाँच समितिमा चलचित्र जाँचका लागि पठाउँदा चलचित्र निर्माताले
चलचित्र प्रदर्शनका लागि हल बुकिङ गर्नु भन्दा कम्तीमा १५ दिन अगावै यस समितिमा
पठाउने व्यवस्था हुन। (सञ्चार तथा सूचना प्रविधि मन्त्रालयको च.नं. ५८४, मिति २०६९/८/१९ को पत्र) |
|||||
छ) निर्णय गर्ने प्रक्रिया र अधिकारी,
(क) सेवा प्रदान गर्ने काम वा प्रशासनिक कामको निर्णय गर्दा
सम्बन्धित शाखाका सहायक कर्मचारीबाट फाइल टिप्पणी पेश भई सम्बन्धित अधिकृत हुँदै अध्यक्ष÷सदस्य सचिवबाट निर्णय भई
कार्यान्वयन हुने गरेको ।
(ख) कामको
प्रकृति हेरी निर्णय गर्नुपर्ने विषय तथा नीतिगत निर्णय गर्नुपर्ने विषयहरू
बोर्डको सञ्चालक समितिबाट निर्णय गरी कार्यान्वयन हुने गरेको ।
ज) निर्णय उपर उजुरी सुन्ने अधिकारी,:
झ) सम्पादन गरेको कामको विवरण:
(२०८२
साल कार्त्तिक १ देखि २०८२ पुष मसान्तसम्मको प्रगति)
दोस्रो त्रैमासिक
प्रगति विवरण
1.
चलचित्र सम्बन्धी कानूनलाई संशोधन र एकीकरण गर्न बनेको
विधेयकको मस्यौदा संघीय संसदमा पेश भई राष्ट्रिय सभामा दफाबार छलफल भएको।
2.
काभ्रेको बनेपामा अत्याधुनिक सुविधा सम्पन्न सिनेपाःस्टुडियो
निर्माणको थप कामका लागि बोलपत्र आव्हान भई ठेक्का सम्झौता भएको।
3.
बोर्डबाट ३ वटा नयाँ कार्यविधि र ४ वटा
कार्यविधि संशोधन स्वीकृत भएको।
4.
चलचित्रघरहरुमा
बिक्रि हुने टिकट कारोवारको वास्तविक तथ्याङ्क (सिनेपाः बक्स अफस Real Time Data) सञ्चालनमा
ल्याईएको।बक्स अफिस सिनेमाः एप मार्फत
नेपालभरको चलचित्रघरहरुमा प्रदर्शन भएका चलचित्रहरुको सिनेपाः बक्स अफिसको
तथ्याङ्कीय विवरण साप्तहिक रुपमा प्रकाशन गर्ने गरिएको।
5.
संविधान दिवसको अवसरमा सामाजिक रुपान्तरणमा योगदान पुर्याएका १५ जना चलचित्रकर्मीहरुलाई"साँस्कृतिक रुपान्तरण परस्कार-२०८२" बाट सम्मान एवं पुरस्कृत गरिएको।
6.
राष्ट्रिय चलचित्र दिवस
२०८२ को अवसरमा रक्तदान कार्यक्रम आयोजना गरिएको।
7.
समृद्ध चलचित्र
जगतको लागि दक्ष चलचित्रकर्मी नारा सहित चलचित्रकर्मीहरुको दक्षता अभिबृद्धिको
वर्ष २०८२ को अवसरमा ११ वटा कार्यक्रमको घोषणा भई कार्यक्रम सञ्चालन भईरहेको।
8.
माध्यमिक तह (10+2)- २ जना, स्नाकोत्तर तह-३ जना, स्नातक तह तेस्रो वर्ष-६ जना विद्यार्थीहरुलाई छात्रवृत्ति तथा शोधवृत्ति प्रदान गरिएको।साथै लघु पाठ्यक्रम अध्ययन गर्ने विद्यार्थीलाई छात्रवृत्ति प्रदान
गर्ने व्यवस्था गरिएको।
9.
मोफसलमा निर्माण भएको
मौलिक, सामाजिक एवं सन्देशमूलक १ वटा
चलचित्रलाई निर्माण प्रोत्साहनमा सहयोग
गरिएको।
10. चलचित्रकर्मी
श्रेणीको परिचयपत्र प्राप्त १७८ जना प्राप्तचलचित्रकर्मीहरूको वार्षिक रु. ७५,०००।-
को औषधोपचार बीमा गरिएको।विशिष्ट श्रेणीको परिचयपत्र प्राप्त ७२ जना चलचित्रकर्मीहरूको
प्रतिव्यक्ति वार्षिक रु. १,५०,०००/-
को औषधोपचार बीमा नवीकरण गरिएको।
11. बोर्डको आन्तरिक स्रोत चलचित्र विकास शुल्कको अभिलेखलाई
व्यवस्थित गर्न FDF
पोर्टल सञ्चालनका
लागि कर्णाली, सुदूरपश्चिम , लुम्बिनी र बागमति प्रदेशको चितवन जिल्लाका गरी २४ वटा र काठमाडौ उपत्यकाका २८
वटा गरी ५२ वटा चलचित्रघरका प्रतिनिधिलाई पोर्टल सञ्चालनको अभिमुखीकरण तालिम सञ्चालन गरिएको।
12. माननीय
सञ्चार
तथा
सूचना
प्रविधि
मन्त्री
जगदिश
खरेलज्यू
तथा
विशिष्ट
अतिथि
श्रीमान सचिव राधिका अर्यालज्यूको
समुपस्थितिमा चलचित्र क्षेत्रको आगामी कार्यदिशा विषयक अन्तरक्रिया
कार्यक्रम” आयोजना गरिएको।
13. स्वदेशी चलचित्रको डिजिटाइजेशन कार्यमा आबद्ध हुन आवेदन पेश
गर्ने सम्बन्धी सूचना प्रकाशित गरिएको।
14. वृत्तचित्र
तथा
लघु
चलचित्र
प्रतियोगिताका
लागि सूचना प्रकाशित
भई आवेदन प्राप्त
भईरहेको।
15. आदिवासी, जनजाति, मातृभाषी चलचित्रको विकास, विस्तार र प्रवर्द्धनमा सहयोग पुग्ने कार्यक्रम सञ्चालन भइरहेको।
16. स्वदेशी चलचित्रको विकास एवं प्रवर्द्धनका लागि सरोकारवाला
संघ/संस्थासँग सहकार्य गरी कार्यक्रम सञ्चालन भईरहेको।
17. अमेरिकामा
आयोजना
भएको
८औँ एभरेष्ट ग्लोबल नेपाली फिल्म अवार्ड कार्यक्रममा बोर्डका अध्यक्ष
र
सदस्य
सचिव सहभागि भई
नेपाली
चलचित्रको
प्रवर्द्धन
गर्ने
कार्य
भएको।
18. प्राज्ञिक
पुस्तक
प्रकाशनका लागि लेख रचना
संकलन
भईरहेको।
19. १३ वटा
चलचित्रघरमा
बक्स
अफिस
प्रणालीको
अनुगमन
गरिएको।
20. नेपाली चलचित्रका ८३१ वटा ( Script ) पटकथा संकलन गरी पटकथा संग्रहालयमा राखिएको।
चलचित्र निर्माण, प्रदर्शन तथा वितरण इजाजत सम्बन्धी प्रगति विवरण
(२०८२ कार्तिक १ देखि
२०८२ पुष
मसान्तसम्मको प्रगति)
निर्माण इजाजत तर्फः
१. डिजिटल कथानक चलचित्र निर्माण इजाजत प्रदान - 49 वटा
२. भिडियो कथानक चलचित्र निर्माण ईजाजतपत्र प्रदान - X
३. चलचित्र निर्माणका लागि उद्योग÷फर्म दर्ता सिफारिस - २ वटा
४. स्वदेशी चलचित्र जाँचपासका लागि सिफारिस (सेन्सर) - 24 वटा
५. विदेशी चलचित्र नेपालमा छायाङ्कनका लागि उपकरण आयात सिफारिस - 7
वटा
६. स्वदेशी चलचित्रको विदेशमा छायाङ्कनका सिफारिस - 1 वटा
७. नेपाली चलचित्रको विक्रि वा हक हस्तान्तरण इजाजत प्रदान - 2
वटा
८. स्वदेशी चलचित्रको शिर्षक परिवर्तन सिफारिस - 3
वटा
९. स्वदेशी वृत्तचित्र/लघु चलचित्र निर्माण ईजाजतपत्र प्रदान - ५ वटा
प्रदर्शन
तथा वितरण इजाजत तर्फ
१. विदेशी चलचित्र जाँचपासका लागि सिफारिस (सेन्सर) - 19
वटा
२. चलचित्र प्रदर्शन इजाजतपत्र प्रदान (नयाँ) - 4
वटा
३. चलचित्र प्रदर्शन इजाजतपत्र नवीकरण (डिजिटल÷हाईभिजन) - 6 वटा
४. चलचित्र प्रदर्शन इजाजतपत्र हक हस्तान्तरण - 1वटा
५. च्यारिटी शो प्रदर्शन स्विकृती प्रदान - १
वटा
६. चलचित्र प्रदर्शन सम्बन्धी उपकरण खरिद आयात सिफारिश (भन्सार महशुल
छुट) - X
८. विदेशी मुद्रा सटही सुविधा सिफारिश - १4
वटा
९. चलचित्र वितरण इजाजत पत्र (नयाँ) -
4 वटा
१०. चलचित्र वितरण इजाजत पत्र (नवीकरण) - X
११. चलचित्र प्रदर्शन तथा वितरणका लागि उद्योग÷फर्म दर्ता सिफारिस -
X
ञ) सूचना अधिकारीको नाम र पदः
नामः -
पदः - सूचना तथा अन्तर्राष्ट्रिय सम्बन्ध अधिकृत
ट) ऐन, नियम, विनियम, कार्यविधि वा निर्देशिकाको
सूचीः
१) चलचित्र (निर्माण, प्रदर्शन
तथा वितरण) ऐन, २०२६
२) चलचित्र (निर्माण, प्रदर्शन
तथा वितरण) नियमावली, २०५७
३) राष्ट्रिय चलचित्र नीति, २०७१
४)
चलचित्र विकास बोर्ड, विदेशी मुद्रा सटही सिफारिस सम्बन्धी कार्यविधि, २०८०
५)
राष्ट्रिय
एवं विशेष चलचित्र पुरस्कार तथा सम्मान कार्यविधि, २०८१
६)
आर्थिक
सहयोग - सहकार्य कार्यविधि, २०८१
७)
प्रेक्षालय
सञ्चालन तथा व्यवस्थापन कार्यविधि, २०८१
८)
कथा
संग्रहालय (स्टोरी बैंक) सम्बन्धी कार्यविधि, २०८१
९)
खरिद
आर्थिक प्रशासन तथा विदेशमा आयोजना गरिने कार्यक्रम सञ्चालन कार्यविधि, २०८१
१०)
छात्रवृत्ति
वितरण कार्यविधि, २०८१
११) मोफसलका चलचित्रलाई प्रोत्साहन सम्बन्धी
कार्यविधि, २०८१
१२) समाज
रुपान्तरण वा ऐतिहासिक, सत्य एवं प्रेरणादायी
घटनाक्रमसँग सम्बन्धित चलचित्रलाई प्रोत्साहन सम्बन्धी कार्यविधि, २०८१
१३)
आदिवासी, जनजाति, मातृभाषी
चलचित्र प्रवर्द्धन सम्बन्धी कार्यविधि, २०८१
१४)
चलचित्रघरको
स्तरोन्न्ती तथा प्रोत्साहन सम्बन्धी कार्यविधि, २०८१
१५) चलचित्रकर्मी
परिचयपत्र वितरण सम्बन्धी कार्यविधि, २०८१
१६) चलचित्रकर्मी कल्याणकोष (स्थापना
तथा सञ्चालन) कार्यविधि, २०८१
१७) चलचित्रकर्मी बीमा कार्यक्रम सञ्चालन
कार्यविधि, २०८२
१८)
चलचित्र
प्रदर्शन अनुगमन कार्यविधि,२०७६
१९) बक्स अफिस प्रणाली कार्यान्वयन
तथा अनुगमन कार्यविधि,२०७६
२०)
चलचित्रको
अन्तर्राष्ट्रिय प्रवर्द्धन गर्ने सम्बन्धी कार्यविधि, २०७७
२१)
महिला
चलचित्रकर्मी सशक्तिकरण कार्यविधि, २०७६
२२)
चलचित्र
नगरी सञ्चालन तथा व्यवस्थापन कार्यविधि, २०७८
२३) बाल
चलचित्र समिति सञ्चालन कार्यविधि, २०७८
२४)
लघु
चलचित्र प्रतियोगिता सम्बन्धी कार्यविधि, २०७९
ठ) आम्दानी,
खर्च तथा आर्थिक कारोबार सम्बन्धी अद्यावधिक विवरणः
२०८२
कार्तिक १ देखि २०८२ पुष मसान्तसम्मको आम्दानी तथा खर्चको विवरणः
आम्दानीः
आन्तरिक तर्फको आम्दानीः- रू. ४,१३,२४,२४४।-
खर्चः आन्तरिक तर्फको
खर्चः- रू. १,६२,०७,३९२।-